税局又放大招了!税务稽查已从“人查”转向“数查”,金税四期+大数据让企业财税透明。本文用真实稽查案例拆解税务局必查的7大维度,检查电费、水费、辅料、包装物、工资、物流、资金流证实企业虚开!赶紧跟着小编一起来看看吧!
知识要点:税务稽查、税务风险、畅税无忧AI风险自查软件

税局稽查新思路:水电费、原材料、固定资产一个不落!
违法事实:
(一)产能与业务逻辑严重不符
1、产能与电量不匹配
从电力公司数据来看,[省 XX 纺织有限公司] 2023 年总电量仅能支撑生产 4730050 米白坯布,可该公司全年申报货物数量竟高达 51238530.75 米,这种巨大的差距,就像一座大厦建立在沙滩上,根基不稳。

2、原材料情况异常
2023 年四个季度资产负债表显示,该公司原材料金额持续走低且库存商品始终为 0,原材料的短缺就像是做菜没了食材,生产从何谈起?
3、生产辅料缺失
公司开具的发票涵盖浆染加工费、织造加工费等,但进项发票中却不见匹配的染料和水费支出,这就好比战士上战场没了武器。
4、固定资产成谜
2023 年度进项票无生产设备进项,资产负债表未列固定资产,企业所得税年报表没申报折旧,设备维修费用也不见踪影,而且公司失联导致无法实地核查,整个生产设备环节仿佛是个 “黑洞”。
5、人工费用异常
公司银行流水里没有工资发放记录,没有人工投入,生产就像没有灵魂的躯壳。
6、运费偏低
全年运费发票与企业所得税年报表申报的运输、仓储费相比明显偏低,物流环节也存在不合理之处。
(二)实地核查:公司失联
检查组到公司注册地 [省 * 市西路 23 号] 实地检查时,发现早已人去楼空,主管分局也证实了公司失联这一情况,为整个案件蒙上了一层神秘又可疑的面纱。
(三)资金流异常:错综复杂的资金回流
在 2023 年 2 月 28 日至 2024 年 4 月 18 日期间,该公司与佛山市某公司先后多笔转款,形成了资金闭环,这种资金回流现象,就像一个精心设计的 “局”,严重违背正常经济业务资金支付流程。
(四)发票开具问题:虚开发票的实锤
综合上述种种不合理情况,[省 XX 纺织有限公司] 在产能不足、缺乏主料、辅料和人工的情况下,向佛山市某财纺织有限公司开具了 10 份浆染加工费发票,金额 1282522.12 元,税额 166727.88 元,价税合计 1449250.00 元,这种行为属于典型的为他人开具与实际经营业务情况不符的发票,也就是虚开增值税专用发票的违法行为。
综合上述种种不合理情况,该公司在产能不足、缺乏主料、辅料和人工的情况下,向佛山市某财纺织有限公司开具了 10 份浆染加工费发票,这种行为属于典型的为他人开具与实际经营业务情况不符的发票,也就是虚开增值税专用发票的违法行为。
所以说,小伙伴们!税务局稽查都出新思路了,咱们也得跟上节奏啊!
税局稽查,怎么查?范围怎么界定的?
一、“看”企业收入
企业如果少计销售收入,或隐匿部分销售收入,那金税三期或金税四期会都会通过以下数据比对分析
1、通过成本和费用来比对你的利润是否为负数;
2、比对你开具出去的发票,收到的货款数额以及卖出的商品;
3、通过大数据,查询与你交易的下游企业的相关账本数据,比对是否存在异常;
4、通过比对同行业收入,稽查是否存在异常。
二、“观”企业成本费用
企业存在以下行为要小心了
1、长期购进原材料或商品时暂估入库;
2、购进原材料或商品为了价格低一点而不索要发票;
3、计提了费用而迟迟没有费用发票。
4、差旅费、加油费、会议费等费用异常
三、“查”企业库存
金税三期及金税四期,企业库存会进一步的透明化,企业进多少货,出多少货,还剩多少货,可能比你自己还清楚,如果库存账实不一致,企业务必引起重视,及时查找原因。
在此提醒企业一定要做好存货管理,统计好进销存,定期盘点库存,做好账实差异分析表,尽量避免库存账实不一致。
四、“监管”企业银行账户
银行、工业和信息化部、国家税务总局、国家市场监督管理总局等已经纳入到了企业信息联网核查系统,实施信息共享及核查通道。
税务局、银行等机构可以通过系统核实企业纳税信息及纳税人营业状态等情况。
企业如果存在以下异常情况的,要小心了--
1、企业当期新增应收账款大于收入80%、应收账款长期为负数;
2、当期新增应付账款大于收入80%;
3、预收账款减少但未记入收入、预收账款占销售收入20%以上;
4、当期新增其他应收款大于销售收入80%。
五、“算”企业应纳税额
1、增值税收入长期大于企业所得税收入;
2、税负率异常;
注意了,以下几种情形,企业非常可能被查。
(1)企业税负与本企业不同期间,与同行业其他公司对比,变动异常,过高或过低。
(2)税负率与企业的开票情况、取得支出发票情况差异过大。
(3)企业的进项变动率远大于销项税额变动率。
(4)在水、电等能耗变动不大的情形下,税负率差异过大。
3、企业大部分员工长期在个税起征点以下;
4、员工个税申报表中的工资与企业申报的工资不一致等等;
以上这些都会成为税局关注的重点。税局通过比对数据,查到有异常的企业后,一般会向企业发出税务自查通知书要求企业先自查。
强烈推荐
税务稽查风险如何前置防范?
擎天全税通畅税无忧AI风险自查软件,是一款以AI技术为基础的一站式企业税务风险检测工具
点击获取→https://www.chinackts.com/software/fxzcgj.html
软件基于企业授权,该产品可结合独有的财税数据分析模型和海量风控规则库,智能生成专业风险报告,帮助企业提前自查出口业务、退税业务、收汇、进项数据、底账数据等近百项涉税风险点,并针对性提供专业解决方案,有效避免潜在经济损失和信誉风险。
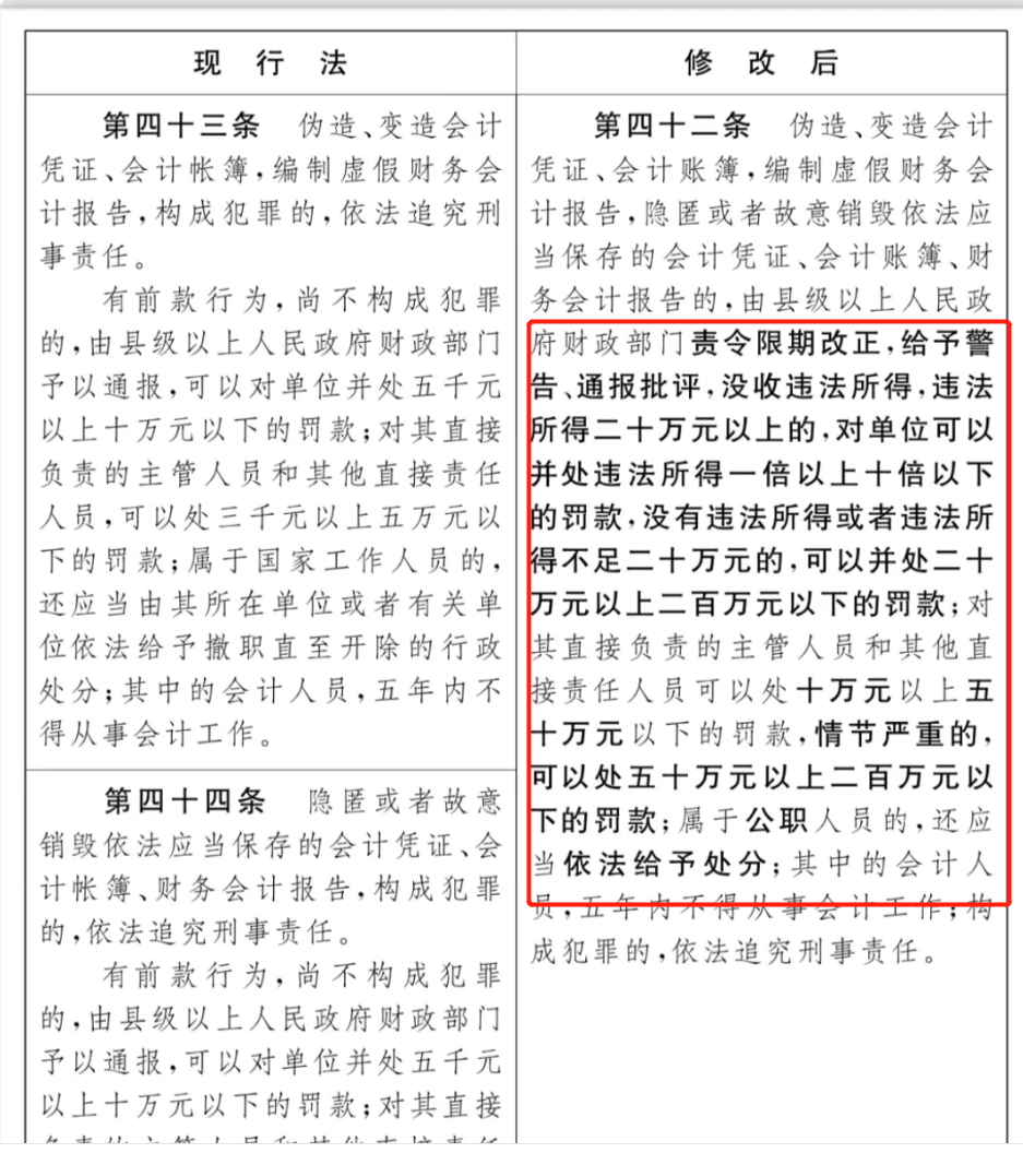
新会计法下,会计人如何自保?
本次会计法修改,最大的变化在于:明显加大了对会计人员违法行为的处罚力度。



财务人要想自保,一定要注意这几方面:
1、千万不要碰虚开发票红线 : 坚决不参与买票、卖票,不触碰发票红线。
2、凡经手的所有支出和费用包括收入,需要准备证据链。
3、跳槽交接新工作时要谨慎。
4、日常工作要留痕迹,特别是一些安排和指令。
5、财务工作要按照制式流程完成审批,不要开绿灯。
<style="background: #ffffff; margin-top: 10px; font-size: 17px; margin-bottom: 10px; line-height: 1.75em;">6、必要时,财务人可以刻自己的签字章,对于不想签的文件可以用签字章代替,实在要签也要这个事情相关人员都签字,降低个人风险。
自然人作为合同当事人,使用私章也就是个人名章代替签名签订合同的,其效力与签名等同。
7、做好财务数据保密工作。
8、工作中要时刻保持四流一致。
9、会计人千万别用个人卡帮助公司收款或者付款。
10、不要做两套账、多套账、假帐。
“有人说是由上司指示的,所以主要责任在于上司而不是自己”。实际上,制作两套账簿的直接负责人就是会计,所以也必须要追究刑事责任。
11、不要随意销毁会计凭证和账本。
12、会计人不做中、不做媒、不做保,保平安。
不要替老板抵押、不要替老板担保、不要用自己的证件替老板开户、不要当公司法定代表人或者股东。
警惕!这6种情况企业会被约谈!被请喝茶!
1、少交个税和社保的
施行五证合一后,税务、工商、社保随时合并接口,企业人员、收入等相关信息互联,虚报工资已经没余地了,个人所得税和社保千万别计算着少交! 特别注意:员工工资长期在5000以下或每月工资不变的,会被税务局重点关注。
2、库存账实不一致的
开票软件已经增加了商品编码,若再加上单位编码,大数据的快速和准确度你难以想象,金税三期会比你自己更了解你的库存状况,进了什么货,进了多少,什么型号的,出了什么货,出了多少,出了什么型号的,它都了如指掌,一旦有业务发生,库存状况尽收它的“法眼”。账实不一致的,包括名称、数量、型号等不一致,会被税务局重点关注。
3、虚开发票的
金三金四利用强大的大数据,进项发票与销项发票的行业相关性、同一法人相关性、同一地址相关性、数量相关性、比率相关性,通通在它的“掌控“之中,虚开发票查验指数100%哟~不要存在侥幸心理!
4、企业所得税异常申报的
大数据对企业业务状况了如指掌,不仅知道你企业收入是多少,哪些业务带来的收入等,而且知道你企业购入了多少固定资产:买过几套办公桌,换过几辆车;还知道你公司发生了多少费用:多少是加油的、多少是办公的、多少是差旅的,多少是请客的...... 特别注意:那些成本和毛利率等指标明显不合理的企业,或长期亏损却一直不倒闭的企业。金税三期通过同行业比对,就能知道您的企业应该产生多少利润,企业所得税变得透明,还敢逃吗?对偷税行为,税务机关追征期限无限制!
5、增值税抵扣异常的
大数据会帮你计算商品增值额,前文提到增值税进项大于销项会触发预警。值得特别注意的是,如果你取得并抵扣了增值税异常凭证,那你的麻烦就大了。 即:如果给你开发票的企业是虚开增值税发票,或者是走逃(失联)企业,那么你也要被牵连,税务局会约谈你,让你提供证明业务真实发生的资料,接着会面临一系列检查!
6、未正常申报纳税的
这里的未正常申报包括:
①未申报,②申报不及时,③申报不完整,④不合规零申报。
注意:出现上述情况将被列为非正常户;或被认定为走逃失踪户的纳税人,当年的纳税人信用直接评为D级,甚至将会吊销营业执照!
相关财税文章推荐


